| নং | শিরোনাম | সেবার ধাপ | কার্যকলাপ |
|---|---|---|---|
| | |||
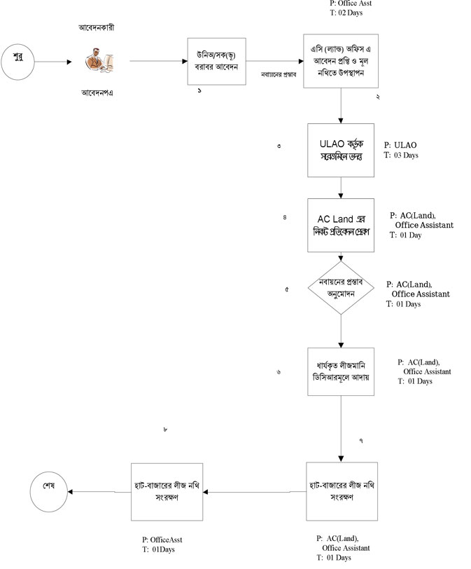
| ১ | হাট বাজারের চান্দিনা ভিটি একসনা বন্দোবস্ত প্রদান | দেখুন | |
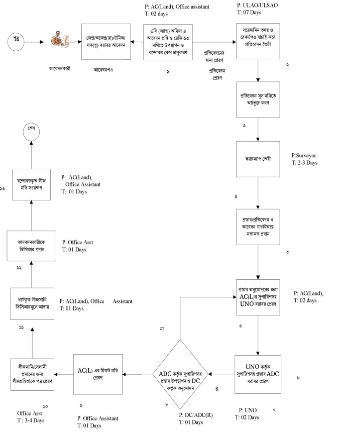
| ২ | অর্পিত সম্পত্তির মালিকানা পরিবর্তনসহ নবায়ন | দেখুন | |
| ৩ | অর্পিত সম্পত্তির নবায়ন | দেখুন | |
| ৪ | অকৃষি খাস জমি বন্দোবস্ত প্রদান | দেখুন | |
| ৫ | ভূমিহীনদের নামে কৃষি খাস জমি বন্দোবস্ত প্রদান | দেখুন | |
| ৬ | দেওয়ানী আদালতের রায়/আদেশরুপে রেকর্ড শংশোধন | দেখুন | |
| ৭ | নামজারী ও জমাভাগ কেসের আদেশের নকল প্রদান | দেখুন | |
| ৮ | নামজারী ও জমাভাগ কেসের ডুপ্লিকেট পর্চা প্রদান | দেখুন | |
| ৯ | নামজারী ও জমা ভাগ | দেখুন |